03/24 2026
418
The recently trending topic of Token Economics actually comprises two major factions: the old version from the crypto circle and the new version from the AI circle, with Jensen Huang popularizing the latter. These concepts are relevant to your wallet, career, and future consumption.
I. Dispelling Misconceptions: Two Token Economies Are Not the Same
Many people, upon hearing the term 'Token,' immediately think of cryptocurrencies or blockchain tokens.
While this is not wrong, Jensen Huang's 2026 definition of 'Token Economics' at the GTC Conference has given rise to two similarly named yet distinct concepts.
So, let's first clarify these two easily confused ideas.

1. Crypto Circle Token Economics: An Incentive Game in Decentralized Communities
This is a well-known concept from earlier years, centered around blockchain-based digital equity certificates, commonly referred to as tokens or cryptographic tokens. Bitcoin and Ethereum tokens fall into this category.
(1) Token Essence: Virtual assets with functions including transaction, investment, governance, and dividends. Rules are written on the blockchain, making them transparent and resistant to tampering.
(2) Core Logic: Rules govern issuance, distribution, and destruction. Tokens incentivize users to contribute to decentralized communities, sustaining decentralized systems.
(3) Scarcity Source: Not unlimited in quantity (e.g., only 21 million Bitcoins exist), with pricing determined by market consensus.
(4) Public Relevance: Primarily used in investment and speculation. Ordinary people mainly engage with them for trading or mining, facing high risks and low relevance to daily life.


2. AI Circle Token Economics: A New Currency in the AI Industry Defined by Jensen Huang
In this version, Token Economics centers around the smallest unit of AI information processing, serving as the fundamental factor in AI 'thinking and acting.'
(1) Token Essence: A measure of AI workload, where one English word/punctuation or 1-2 Chinese characters roughly equals one Token.
(2) Core Logic: Unifies AI computing power, electricity, and intelligent services under Token-based pricing, creating a business model where 'data centers = Token factories.'
(3) Scarcity Source: Physical electricity has limits. Stronger computing power with lower power consumption yields more Tokens per unit of electricity, reducing costs.
(4) Public Relevance: Penetrates workplaces, consumption, and entrepreneurship, acting as a 'digital commodity' in the AI era, as essential to daily life as basic necessities.
II. Soul-Searching Questions: Who Produces Tokens? Who Profits?
Jensen Huang argues that AI Tokens are created through computing power and electricity, forming an industrial chain with clear divisions of labor.
1. Understanding AI Factories
AI factories are large data centers, essentially Token processing plants: they consume electricity and computing power to produce tradable AI Tokens, akin to factories producing goods from raw materials.
2. Core Producers and Beneficiaries (Ranked by Profitability)
(1) Top Earners: NVIDIA
NVIDIA serves as the 'equipment supplier' for Token factories, as producing AI Tokens requires high-end GPUs (e.g., H100, B200 chips).
Regardless of who builds data centers or produces Tokens, they currently must purchase chips from NVIDIA and AMD, making NVIDIA and its peers the biggest winners in the chain.

(2) Core Producers: Cloud Providers/Computing Companies (Microsoft Azure, Google Cloud, Alibaba Cloud, AWS, etc.)
These companies primarily build data centers (AI factories), purchasing NVIDIA chips, renting spaces, paying electricity bills, and operating AI models to produce AI Tokens, which they then sell to businesses and individuals.
They earn 'Token processing fees + margins.' For example, producing 1 million Tokens costs $5 and selling them for $10 yields a profit.
(3) Intermediaries/Service Providers: AI Product Developers (ChatGPT and various AI tool developers)
These entities do not produce Tokens themselves but purchase them in bulk at low prices from cloud providers and package them into AI tools for sale to the public.
When people use AI for photo editing or PPT creation, the Tokens deducted are those resold by these developers, who profit from retail margins and service fees.
(4) Supporting Beneficiaries: Power Companies, Data Center Operators
Token production is power-intensive, with some AI factories consuming as much electricity as small cities daily. Power companies profit from electricity sales, while service providers offering space lease and server maintenance also share in the gains.
3. In Short...↓
NVIDIA sells GPUs → Cloud providers build AI factories (data centers) → Invest in electricity to produce AI Tokens → Sell to AI tool vendors → AI tool vendors resell to individuals/businesses. Every link profits from Tokens.
III. AI Token Economics: How Does It Work?
Jensen Huang's new economic system essentially transforms abstract AI into measurable, tradable, and scalable commodities with simple formulas and rules.
1. Core Profit Formula: Tokens = Revenue Code for AI Factories
Revenue = Tokens produced per watt of electricity × Token price
AI factories that produce more Tokens with the same electricity gain a market edge. Token prices vary based on service quality to meet different needs. 
2. Five-Tier Pricing
Tokens are not uniformly priced but tiered by response speed, model accuracy, and context length. More efficient and higher-quality Tokens command higher prices (figures are for reference):
Free Tier: $0 per million Tokens, slow response, basic functions
Standard Tier: $3 per million Tokens, daily general AI services
Premium Tier: $6 per million Tokens, higher accuracy for commercial use
High-Speed Tier: $45 per million Tokens, enterprise-level rapid inference
Elite Tier: $150 per million Tokens, ultra-high precision, real-time AI services
IV. The Crux: How Does Token Economics Affect You and Me?
1. Workplace: AI Token Quotas as the New Workplace Currency?
A new trend in Silicon Valley is using AI Token quotas as a reference for hiring and promotions, sometimes even comparable to salaries and equity.
What does this mean?
Some companies allocate annual Token quotas to employees for AI-powered tasks. During interviews, job offers may include Token quotas, with higher quotas indicating greater candidate recognition.
The underlying logic: Those who cannot use Tokens reasonably or collaborate efficiently with AI do not meet modern demands. Those skilled in Token usage and AI optimization not only advance faster but also earn higher incomes.
2. Consumption: Using AI Like Refueling a Car, with Clear Token-Based Charges
In the future, humans will use AI for writing, design, research, or even AI-powered appliances, with charges based on Tokens consumed, following simple and transparent rules like refueling a car.
Cloud platforms and AI tools may offer Token packages akin to mobile data plans, allowing users to purchase based on needs.
V. Survival Guide for Ordinary People in the Token Economy
Without needing technical expertise, doing these three things can help you keep up with the AI Token era:
Clarify Concepts: Avoid crypto Token speculation; focus on AI Tokens' productivity value.
Enhance Skills: Learn to ask precise questions and use AI efficiently, creating maximum value with minimal Tokens.
Monitor Trends: Proactively understand Token budgets in the workplace and rationally purchase AI Token packages for consumption.
VI. A Future Perspective: Intellectual Property Rights and Value Restoration, Closing the AI Token Ecosystem
If everyone relies on AI, who generates new ideas and supplies fresh Tokens?
The current AI Token industrial chain is still in its primitive accumulation phase. Original thinkers are exploited by AI without monetization channels, relying on traditional paths like book publishing or social media for income, unable to participate in high-value Token distribution. This is an inevitable pain point during the industry's transition and a temporary imbalance.
As AI becomes more widespread, low-quality and homogeneous Tokens will rapidly flood the market and depreciate, intensifying demand for scarce, in-depth, and original ideas. This will compel the industry to fill the critical gap of 'intellectual property rights - pricing - distribution.'
In the future, ideas will no longer be free feed for AI but the core ingredient for producing top-tier, high-priced Tokens. Dedicated intellectual property platforms, copyright distribution mechanisms, and AI model-specific procurement channels will gradually emerge. Thinkers, theorists, and original writers will transition from marginal content creators to foundational suppliers in the AI era. The fields of social science and original thought will undergo a structural shift from 'niche' to 'top-tier value pricing,' achieving a virtuous cycle where 'humans produce ideas, AI amplifies value, and sources profit from distribution.'
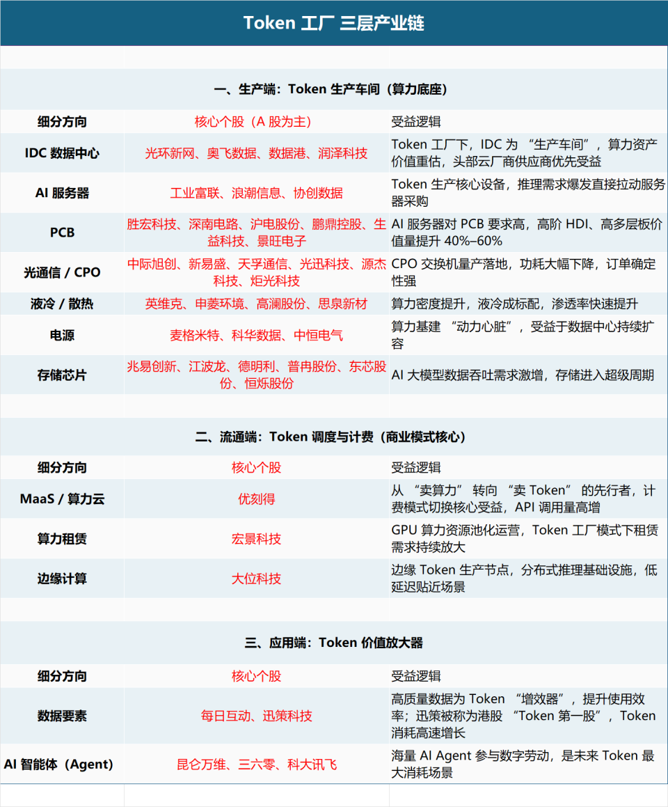
Appendix: List of Beneficial Investment Directions


This article partially synthesizes content from social media accounts 'China Merchants Securities' and 'Qingxin Research.'
END